新手必读:
快速导航 关闭

加入上海成考网-成人高考报名交流群

免费获取成考最新资讯和资料

+关注
报考指南
招生院校
辅导资料
首页 > 辅导资料 > 历年真题
首页 > 辅导资料 > 历年真题

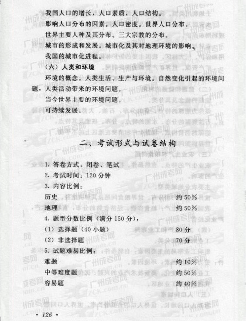
2016年成人高考历史、地理复习考试大纲

上海成考网-成人高考报名 上海成考 2023-07-12 12:43:01 交流群+

【摘要】2016年成人高考历史、地理复习考试大纲。以下是2016年成人高考历史、地理复习考试大纲的详细介绍。

  成人高考,复习,考试大纲

2016年成人高考历史、地理复习考试大纲(图2)
2016年成人高考历史、地理复习考试大纲(图3)
2016年成人高考历史、地理复习考试大纲(图4)

⊙ TAG:

转载请注明:文章转载自  上海成考网-成人高考报名 shck.net.cn
本文地址: https://ckb.net.cn/lnzt/3204.html

提示:系统将安排老师联系您,请保持手机畅通!

上海成考网-成人高考报名交流群

扫一扫加学生交流群

与成考学生自由互动、并且能直接与资深老师进行交流、解答
上海成考网

扫一扫加学生交流群

加上海成考网-成人高考报名微信,回复“福利”即可申请学费优惠
网站介绍 联系我们 网站地图 用户协议

沪ICP备2023014866号

考生在线咨询

成考网微信公众号 微信交流群二维码
返回顶部∧

在线咨询

考试科目

招生问答

考试提醒

报名咨询

成绩查询